返回
PC材料市场调查报告
2025年5月30日 10点11分 新长城
一、聚碳酸酯概述
聚碳酸酯(PC)是分子链中含有碳酸基的线性高分子聚合物,可分为脂肪族、芳香族、脂肪族-芳香族等多种类型,但目前实现工业化生产的为芳香族聚碳酸酯。作为高端石化产品,聚碳酸酯是五大工程塑料中需求增速最快的热塑性材料,综合性能优异,在电子电器、板材容器、汽车工业、医疗器械、防护器材等领域有着广泛应用,并迅速扩展到航天航空、光学元件、光电信息等新兴领域。
二、聚碳酸酯特性
聚碳酸酯的主要性能

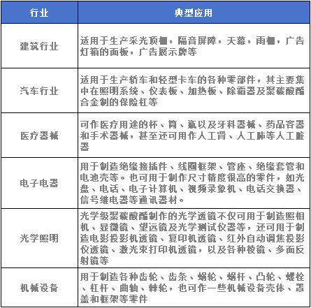
三、聚碳酸酯典型应用

四、聚碳酸酯主要供应商及产能
国外PC主要供应商及产能
由于聚碳酸酯生产技术门槛较高,产能主要集中在跨国化工企业,供给高度集中。据相关统计,全球前六大公司产能占比高达一半。
全球主要PC供应商

国产PC供应商及产能
中国是最早开始聚碳酸酯技术开发和工业化生产的国家之一,但是由于装置规模小、技术水平落后、产品质量差等原因导致了产品无法与国外相竞争。2005年以来,随着拜耳(现为科思创)、帝人、三菱等外资企业开始在中国投资建设聚碳酸酯装置,中国聚碳酸酯市场一度几乎为外资企业垄断。2014年,采用自主开发技术的浙铁大风正式投产,拉开中国聚碳酸酯扩能潮,此后,烟台万华、浙石化、利华益维远、海南华盛、沧州大化、恒力石化等陆续开工,产能逐年呈现爆发式增长,聚碳酸酯进口依赖度逐步降低。
国内PC产能情况


五、我国PC进出口情况

中国聚碳酸酯产量和消费量增长迅速,但对外依存率居高不下。近年来,国家出台了多个政策鼓励建设聚碳酸酯项目,中国聚碳酸酯进口占消费量比例逐年下降,出口量逐步提升。但由于我国新开发的技术仍待检验和优化,新增装置产品仍将以中低端料为主,未来我国仍需要进口一定量的高性能聚碳酸酯产品才能满足国内需求。
六、过去一年PC价格走势

由于国内产能的急速扩张,PC由供不应求转变为全面过剩,国内PC产量也因此创历史新高。近年来,由于国产PC装置投产集中在低端货源,致使低价货源供应量剧增,导致市场整体价格走低。2023年开始中国PC产能增速明显下降, 未来中国酚酮--双酚A--PC产业链,PC进入存量产能消化阶段,上游产业链产能增速下降,行业供需格局也将进一步发生实质性的变化。
2024年以来PC行业开工运行至七至八成,本月PC行业开工负荷率下降,尚未能利好于PC市场,主要因为下游需求表现一般,以及社会库存高位。5月12日,随着中美关税取得实质性进展,业者心态好转,下游逢低采购积极性好转,持货商积极上调价格,而从需求表现看,下游行业新增订单尚未显现,叠加下游及终端制品有成品库存待消耗,市场交投持续性略显不足,下游多进入原料消化周期。
【免责声明】本文所用资料和数据力争可靠、准确及全面,但不对其精确性及完整性做出保证,仅供读者参考。
