返回
PC材料市场调查报告
2023年1月6日 10点19分 新长城
一、聚碳酸酯概述
聚碳酸酯(PC)是分子链中含有碳酸基的线性高分子聚合物,可分为脂肪族、芳香族、脂肪族-芳香族等多种类型,但目前实现工业化生产的为芳香族聚碳酸酯。作为高端石化产品,聚碳酸酯是五大工程塑料中需求增速最快的热塑性材料,综合性能优异,在电子电器、板材容器、汽车工业、医疗器械、防护器材等领域有着广泛应用,并迅速扩展到航天航空、光学元件、光电信息等新兴领域。
二、聚碳酸酯特性
聚碳酸酯的主要性能

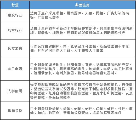
三、聚碳酸酯典型应用

四、聚碳酸酯主要供应商及产能
由于聚碳酸酯生产技术门槛较高,产能主要集中在跨国化工企业,供给高度集中。据相关统计,全球前六大公司产能占比高达70%以上。
国产PC供应商及产能 中国是最早开始聚碳酸酯技术开发和工业化生产的国家之一,但是由于装置规模小、技术水平落后、产品质量差等原因导致了产品无法与国外相竞争。2005年以来,随着拜耳(现为科思创)、帝人、三菱等外资企业开始在中国投资建设聚碳酸酯装置,中国聚碳酸酯市场一度几乎为外资企业垄断。近几年,国内企业聚碳酸酯项目的投产才打破了外资企业的垄断。 国内PC产能情况 2022-2024年,我国PC产能将增加100万吨;如项目均达产,预期2025年,我国产能或将达400万吨。


五、我国PC进出口情况

中国聚碳酸酯产量和消费量增长迅速,但对外依存率居高不下。近年来,国家出台了多个政策鼓励建设聚碳酸酯项目,预计以后中国聚碳酸酯进口占消费量比例将逐年下降。但另一方面也会出现产能过剩的情况,故聚碳酸酯生产企业需要提早做好应对,注重于聚碳酸酯高附加值产品及新兴领域应用开发。此外由于我国新开发的技术仍待检验和优化,新增装置产品仍将以中低端料为主,未来我国仍需要进口一定量的高性能聚碳酸酯产品才能满足国内需求。
六、过去一年PC价格走势

2022年上半年,全球经济动荡,高油价催生石化基础原料价格上涨,但成本的逐步传递状态各异。我国PC产业链呈现上下游产能同步增长态势,PC与主要原料双酚A相关性同比下滑。上半年尽管PC行业毛利状态有所改观,但行情二季度以来,由于疫情反复等原因,市场需求降低,加上原油价格下降,成本降低,PC价格持续走低,市场气氛恐慌。
【免责声明】本文所用资料和数据力争可靠、准确及全面,但不对其精确性及完整性做出保证,仅供读者参考。
